En complĂ©ment des ressources publiĂ©es (Ressources acadĂ©miques nouveaux programmes – Site disciplinaire d’Anglais) Ă la suite de l’entrĂ©e en vigueur des nouveaux programmes de langues vivantes, nous vous proposons ici une dĂ©marche mettant en lien des axes culturels entre le niveau de 3è et le niveau de 2nde. Elle permet d’identifier des prolongements possibles au sein des programmes et peut ĂŞtre utile dans le cas d’une liaison pĂ©dagogique collège(s)-lycĂ©e, ou encore un projet ponctuel.
Vous trouverez dans cet article :
- La démarche imaginée par les équipes, illustrée en images ;
- Un zoom sur des prolongements possibles entre 3ème et 2nde ;
- Un tableau récapitulatif de pistes possibles à partir des axes culturels.
- La démarche imaginée dans le cadre d’une liaison collège-lycée
Le travail au sein de ce collectif s’inscrit dans un projet déjà engagé par les équipes de direction. On demande aux équipes d’identifier un axe de 3è qui pourrait être prolongé ou étudié sous un autre angle au sein d’un axe de 2nde.

Photo : Equipes du Collège Henri Durez / Lycée Val de Lys, Estaires
Cette photographie illustre un premier travail de réflexion sur la circulation possible entre les axes culturels obligatoires, et des objets d’étude indicatifs. Les enseignants ont identifié de très nombreuses possibilités.

Photo : Equipes du Collège Henri Durez / Lycée Val de Lys, Estaires
Cette photographie illustre le choix qui a été fait par les enseignants de coupler l’axe 6 en 3e, qui est obligatoire, et l’axe 3 en 2nde. Des points de rencontres ont été identifiés (gratte-ciels/ville en évolution, identités/communautés, art/identité artistique) et ont permis d’amorcer une réflexion sur les échos et prolongements possibles entre les deux niveaux.
- Des prolongements possibles au sein des nouveaux programmes
Dans le même esprit, nous vous proposons un tableau qui présente des prolongements possibles entre les axes culturels et objets d’étude de la 3è (en bleu) et ceux de la 2nde (en vert). Pour davantage de lisibilité, l’entrée se fait dans l’ordre des axes de 3è tels qu’ils sont introduits dans les programmes. En face à droite, une proposition d’axe qui pourrait prolonger la thématique en 2nde. Vous trouverez un exemple de démarche proposée par d’autres équipes sur le portail académique :
🌆Chicago, classe de troisième – Site disciplinaire d’Anglais
🏙️Chicago, classe de seconde – Site disciplinaire d’Anglais

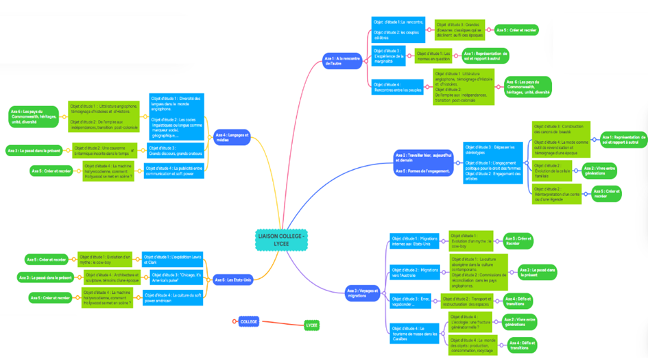
- Un tableau récapitulatif de pistes possibles
Ce tableau représente en un seul coup d’œil les correspondances possibles entre les axes culturels du collège (en bleu) et du lycée (en vert). Vous pouvez télécharger ce document [ici] et zoomer sur son contenu.

Les programmes de collège et de lycée partagent un préambule commun qui met en lumière une culture professionnelle partagée de tous les professeurs de langue vivante.
Ces différentes ressources montrent comment il est possible de prendre appui sur les axes culturels du niveau de 3è et celui de 2nde afin de réfléchir à , et de construire une continuité et une progression. Il ne s’agit pas de proposer les mêmes contenus culturels, mais de proposer un regard croisé, nuancé, et enrichi qui contribue aux compétences de communication ainsi qu’aux repères culturels, ouvrant « la possibilité de percevoir dans un contexte international les enjeux interculturels et sociétaux contemporains en prenant en compte leur dimension historique. L’apprentissage des langues contribue ainsi à former l’esprit critique et à aiguiser le discernement. »
L’équipe d’inspectrices et d’inspecteurs de langues vivantes – anglais remercie les équipes du collège Henri Durez et du Lycée Val-de-Lys d’Estaires (59).